近日,生物學院康向陽教授課題組在Plant Biotechnology Journal 雜志在線發表了題為“PagHB7/PagABF4–PagEPFL9 module regulates stomatal density and drought tolerance in poplar”的研究論文。該研究揭示了PagHB7和PagABF4互作并通過靶向PagEPFL9調控楊樹氣孔密度和抗旱性的分子機制,為植物生長和抗旱性分子設計育種提供了新的遺傳資源。

氣孔控制著外界與植物之間的水蒸氣和二氧化碳交換,從而影響光合作用、呼吸作用和蒸騰作用。植物進化出了多種適應干旱脅迫的機制,其中有效的適應機制包括通過控制氣孔密度來調節抗旱性。EPFL9可顯著增加植物氣孔密度,但其轉錄調控機制尚未完全明確。
該研究發現過表達PagEPFL9楊樹(OE)與WT相比具有生長優勢,其株高和基徑均大于WT,氣孔密度和氣孔指數顯著高于WT,而PagEPFL9基因敲除植株( epfl9 )則表現出相反的變化趨勢。
對WT、OE和 epfl9 株系進行干旱脅迫處理實驗結果表明,干旱脅迫處理后,OE植株的細胞膜受損更嚴重,抗旱性降低,而敲除PagEPFL9植株則抗旱性更強。

圖 1 PagEPFL9 的表達模式分析以及 WT、OE 和 epfl9 楊樹的表型
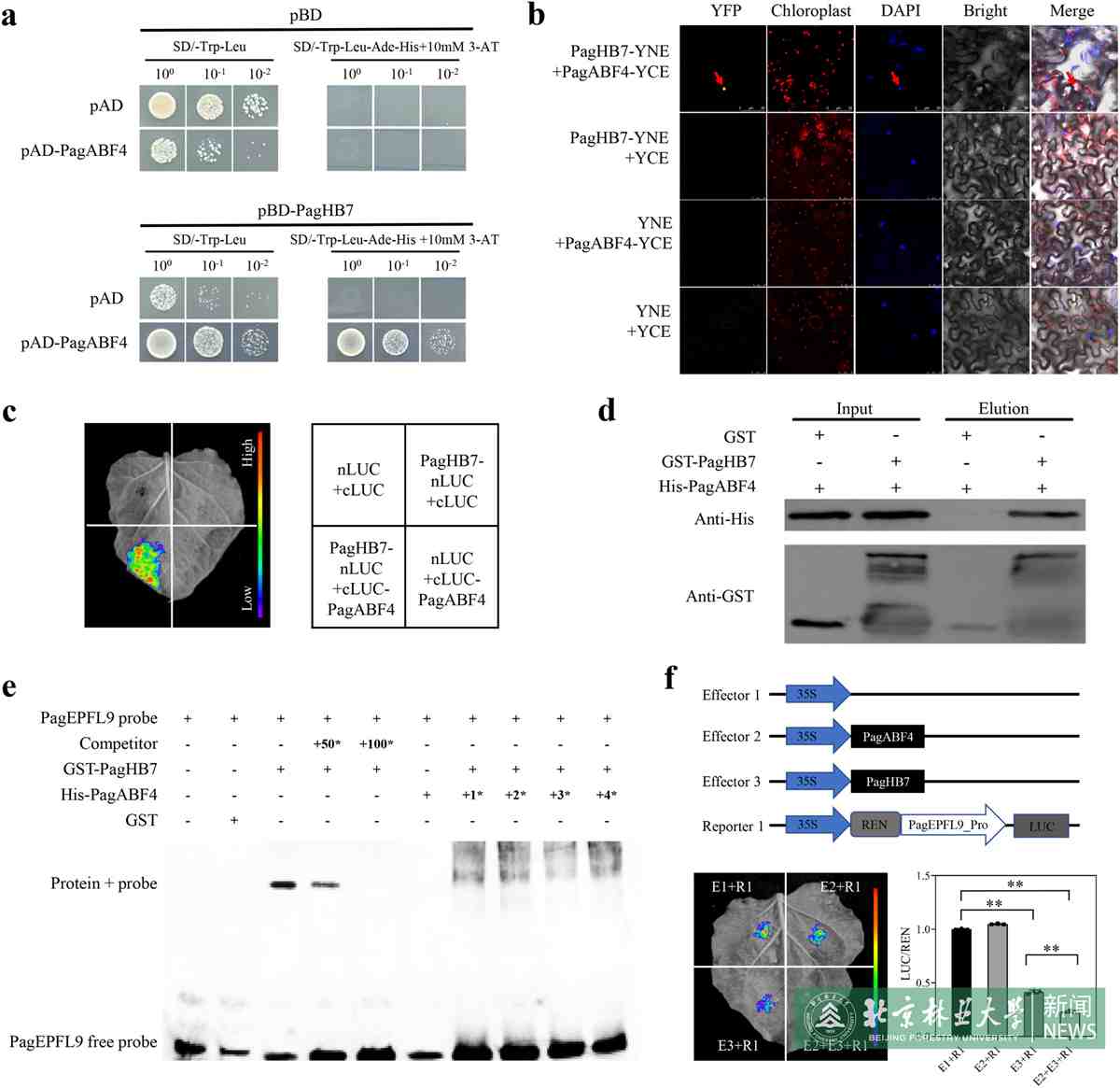
通過酵母單雜交(Y1H)文庫篩選鑒定出位于PagEPFL9上游的PagHB7轉錄因子。隨后,研究人員利用酵母單雜、EMSA和雙熒光素酶報告基因檢測實驗證明了PagHB7直接與PagEPFL9啟動子結合,從而抑制PagEPFL9的表達。為了進一步探究PagHB7如何調控PagEPFL9的表達,研究者對PagHB7進行了酵母雙雜交文庫篩選,篩選出與PagHB7可能互作的蛋白PagABF4。Y2H、BiFC、SLC和pull-down實驗結果證實了PagHB7和PagABF4之間的確存在相互作用。進一步研究發現,PagABF4增強了PagHB7對PagEPFL9的抑制作用。以上結果表明,PagHB7與PagABF4發生物理相互作用,并共同抑制PagEPFL9的表達。

圖 2 PagHB7 與 PagABF4 蛋白相互作用并增強其對 PagEPFL9 表達的抑制
為了探究PagEFPL9的上游調控因子PagHB7及其互作蛋白PagABF4是否調控楊樹氣孔密度,研究者構建了 hb7 基因編輯敲除株系和PagABF4過表達株系。與WT相比, hb7 株系的氣孔密度和氣孔指數顯著高于WT。干旱脅迫處理實驗表明, hb7 株系細胞膜受損更嚴重,抗旱性更弱。而PagABF4過表達株系氣孔密度則顯著降低,其可能正調控植株抗旱性。
綜上所述,PagHB7與PagABF4蛋白互作且直接結合PagEPFL9啟動子區并負向調控PagEPFL9的表達而影響楊樹的氣孔密度,進而影響楊樹的抗旱性。該研究為基于分子設計育種創制楊樹等植物速生、耐旱種質提供了新的基因資源。
生物學院博士后夏宇飛為論文第一作者,生物學院杜康講師、康向陽教授為該研究工作的共同通訊作者。生物學院夏新莉教授對本研究提出了寶貴意見。博士生郭銳華、蘆特、江慎秀、游凱然參與了本研究。該工作得到了“十四五”國家重點研發計劃(項目編號:2021YFD2200105)和中國博士后科學基金(項目編號:2024M760220)資助。