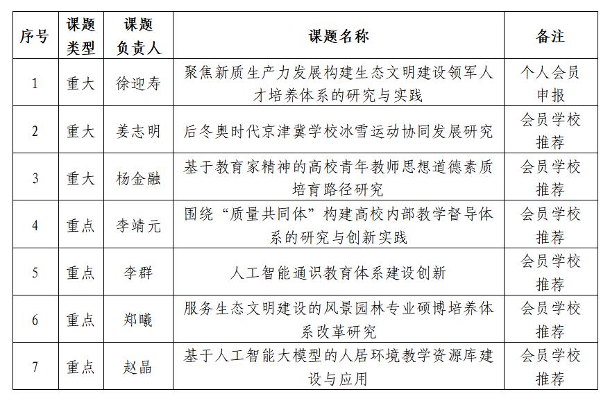
近日,中國高等教育學會公布了“2024年度高等教育科學研究規劃課題”立項名單。我校共7項課題獲批,其中重大課題3項、重點課題4項,立項總數取得該項課題歷史性新突破。
獲批課題名單(按照課題類型和姓氏筆畫排序)

此次獲批的7項課題主要聚焦生態文明建設領軍人才培養、弘揚教育家精神、人工智能賦能教學、發展新質生產力、體育教學改革等重點領域。
近年來,我校持續推動新時代本科教育綜合改革樹人行動計劃走深走實,高度重視教育教學研究工作,鼓勵教師積極申報各級各類教改項目,更好地凝練總結本科教育教學成果,提升人才自主培養質量。
據悉,中國高等教育學會“高等教育科學研究規劃課題”于2024年5月啟動申報工作,經教師申報、校級評審后推薦到學會,參與學會組織的匿名評審。截至目前,我校累計獲批中國高等教育學會“高等教育科學研究規劃課題”12項,包括重大課題3項、重點課題7項和一般課題2項。